Уже завтра на Харгоре пройдёт масштабная сельскохозяйственная ярмарка. Свои товары с минимальной наценкой (так обещают власти) представят почти 200 фермеров и производителей из Белгородской области и соседних регионов 👨🏻🌾
Собрали в один пост всё, что может пригодиться для посещения.
1. Ярмарка растянется по улице Королева от Щорса до Ватутина (Южный сквер, «Космос», «Линия», «Русич»). Время работы — с 10 до 17 часов.
2. Для посетителей здесь организуют семь основных парковок: это зоны у кинотеатра «Русич», гипермаркета «Линия», ДС «Космос», арены «Оранжевый лёд» и «Белгород Арены». Также можно будет припарковаться вдоль улиц Ватутина, Щорса, Горького, Королёва.
3. С 23:00 сегодня на улице Королёва будет запрещена парковка, а с 7 утра и до окончания ярмарки ограничат движение авто.
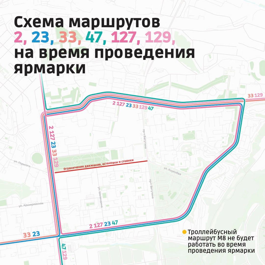
4. Схема движения автобусов №2, 23, 33, 47, 127 и 129 завтра немного изменится — из-за перекрытия улицы Королёва. Троллейбус №М8 во время ярмарки ходить не будет.
5. На ярмарке можно будет купить мясную и рыбную продукцию, яйца, масла, овощи и фрукты, мёд, орехи, крупы и даже сахар — его должно быть не менее 40 тонн.
5. В течение всего дня будут работать 80 волонтёров, которые окажут необходимую помощь пенсионерам. Кроме того, для удобства покупателей предусмотрели грузовые тележки.
Собираетесь завтра на Королёва?
Собрали в один пост всё, что может пригодиться для посещения.
1. Ярмарка растянется по улице Королева от Щорса до Ватутина (Южный сквер, «Космос», «Линия», «Русич»). Время работы — с 10 до 17 часов.
2. Для посетителей здесь организуют семь основных парковок: это зоны у кинотеатра «Русич», гипермаркета «Линия», ДС «Космос», арены «Оранжевый лёд» и «Белгород Арены». Также можно будет припарковаться вдоль улиц Ватутина, Щорса, Горького, Королёва.
3. С 23:00 сегодня на улице Королёва будет запрещена парковка, а с 7 утра и до окончания ярмарки ограничат движение авто.
4. Схема движения автобусов №2, 23, 33, 47, 127 и 129 завтра немного изменится — из-за перекрытия улицы Королёва. Троллейбус №М8 во время ярмарки ходить не будет.
5. На ярмарке можно будет купить мясную и рыбную продукцию, яйца, масла, овощи и фрукты, мёд, орехи, крупы и даже сахар — его должно быть не менее 40 тонн.
5. В течение всего дня будут работать 80 волонтёров, которые окажут необходимую помощь пенсионерам. Кроме того, для удобства покупателей предусмотрели грузовые тележки.
Собираетесь завтра на Королёва?
👍1
14-летняя школьница из США за 10 часов заработала свыше 1млн$ на NFT, а ты до сих пор не можешь понять, что это такое?
Девочка просто взяла в руки айфон и нарисовала белуху. Да. Просто. Коллекция. Белого. Кита. Не впечатляет? Тогда это не для тебя :(
А для желающих разобраться в этой теме ребята создали уникальный канал «Леденцы со вкусом NFT» где простым языком рассказывают, как можно зарабатывать миллионы на картинках.
Ты в теме?
💈Рекламная пауза💈
Девочка просто взяла в руки айфон и нарисовала белуху. Да. Просто. Коллекция. Белого. Кита. Не впечатляет? Тогда это не для тебя :(
А для желающих разобраться в этой теме ребята создали уникальный канал «Леденцы со вкусом NFT» где простым языком рассказывают, как можно зарабатывать миллионы на картинках.
Ты в теме?
💈Рекламная пауза💈
❗️Началась прямая линия Вячеслава Гладкова.
Прямой эфир «ВКонтакте» можно смотреть здесь, а ещё удобнее — прямо в телеграме у губернатора.
Прямой эфир «ВКонтакте» можно смотреть здесь, а ещё удобнее — прямо в телеграме у губернатора.
❗️Упрощение процедуры для беженцев из Украины (не ЛНР и ДНР), которые хотят стать гражданами России, необходимо. Надо выходить с законодательной инициативой на федеральный уровень — Гладков
Вячеслава Гладкова спросили, почему запретили охоту в регионе.
«Я в шоке от вопроса. Такое ощущение, что вы не живете в Белгородской области. Посмотрите, что происходит в рамках спецоперации! Открывать охоту сейчас недопустимо.
Надеюсь, что всё [спецоперация] завершится в ближайшее время. И мы с вами дождёмся осени и откроем сезон охоты.
А сейчас главное, чтобы все были живы и здоровы».
«Я в шоке от вопроса. Такое ощущение, что вы не живете в Белгородской области. Посмотрите, что происходит в рамках спецоперации! Открывать охоту сейчас недопустимо.
Надеюсь, что всё [спецоперация] завершится в ближайшее время. И мы с вами дождёмся осени и откроем сезон охоты.
А сейчас главное, чтобы все были живы и здоровы».
Вячеслав Гладков — о тех, кто сейчас необоснованно поднимает цены:
«[Такие люди] — на уровне предательства. Начинают переоценивать там, где не должно быть. Я не думаю, что в такое время такое должно происходить.
Показывайте нам информацию, будем привлекать прокуратуру, ФАС, другие органы».
«[Такие люди] — на уровне предательства. Начинают переоценивать там, где не должно быть. Я не думаю, что в такое время такое должно происходить.
Показывайте нам информацию, будем привлекать прокуратуру, ФАС, другие органы».
❗️Вячеслав Гладков — о главной теме:
«Когда по утрам я говорю, есть ли происшествия, я исхожу из двух вещей: есть ли разрушения и пострадавшие.
(...)
Все переживают за военнослужащих, за семьи. Вопрос безопасности проживания жителей Белгородской области для меня сейчас главный. Поэтому, каждое утро, если никто не пострадал, не разрушено ничего, я так и говорю.
(...)
К сожалению, мы уже привыкли к взрывам. Но надеюсь, что это скоро закончится».
«Когда по утрам я говорю, есть ли происшествия, я исхожу из двух вещей: есть ли разрушения и пострадавшие.
(...)
Все переживают за военнослужащих, за семьи. Вопрос безопасности проживания жителей Белгородской области для меня сейчас главный. Поэтому, каждое утро, если никто не пострадал, не разрушено ничего, я так и говорю.
(...)
К сожалению, мы уже привыкли к взрывам. Но надеюсь, что это скоро закончится».
Первый раз слышу про проблему остановки у спорткомплекса Хоркиной. Жду обращение по этому поводу — Гладков
Что интересного заявили власти по итогам прямой линии Гладкова?
1. Мэр Белгорода Антон Иванов сообщил, что остановка у спорткомплекса Хоркиной будет. К реализации приступят сразу после того, как согласуют с ГИБДД;
2. Замгубернатора по строительству Владимир Базаров анонсировал скорое открытие инфекционного госпиталя в Белгороде, детского сада на Орлова и объяснил, что делают власти для понижения цены квадратного метра жилья;
3. Министр цифрового развития Евгений Мирошников пообещал льготную ипотеку IT-компаниям региона;
4. Главный по здравоохранению Андрей Иконников рассказал о договорённостях с ведомствами и частниками, по которым уже вчера в аптеки начались поставки ставших дефицитными препаратов. Ждём на полках.
1. Мэр Белгорода Антон Иванов сообщил, что остановка у спорткомплекса Хоркиной будет. К реализации приступят сразу после того, как согласуют с ГИБДД;
2. Замгубернатора по строительству Владимир Базаров анонсировал скорое открытие инфекционного госпиталя в Белгороде, детского сада на Орлова и объяснил, что делают власти для понижения цены квадратного метра жилья;
3. Министр цифрового развития Евгений Мирошников пообещал льготную ипотеку IT-компаниям региона;
4. Главный по здравоохранению Андрей Иконников рассказал о договорённостях с ведомствами и частниками, по которым уже вчера в аптеки начались поставки ставших дефицитными препаратов. Ждём на полках.
Белгород №1
Ярмарка на Королёва в одном фото (в грузовике сахар)
This media is not supported in your browser
VIEW IN TELEGRAM
И в одном видео.
Теперь понятно, почему для ярмарки нужен был такой масштаб.
Теперь понятно, почему для ярмарки нужен был такой масштаб.
Бесплатная консультация подолога в Центре семейной медицины «Живоносный Родник» 👣
⠀
Здесь вам помогут решить проблемы:
⠀
— деформации стоп;
— вросшего ногтя;
— диабетической стопы;
— мозолей и натоптышей;
— грибка стоп и ногтей;
— дистрофии ногтей;
— повышенного потоотделения стоп и рук.
⠀
В центре также делают гигиенический педикюр и эко-маникюр.
⠀
Записаться на приём можно по номеру +7(472)240-00-40. Для вас подберут удобную дату и время.
Центр семейной медицины «Живоносный Родник» находится по адресу: улица Вокзальная 26А, стр.1
Телеграм: @family_m_center
ВКонтакте: vk.com/csmzr31
Инстаграм: instagram.com/family_m_center
💈Рекламная пауза💈
⠀
Здесь вам помогут решить проблемы:
⠀
— деформации стоп;
— вросшего ногтя;
— диабетической стопы;
— мозолей и натоптышей;
— грибка стоп и ногтей;
— дистрофии ногтей;
— повышенного потоотделения стоп и рук.
⠀
В центре также делают гигиенический педикюр и эко-маникюр.
⠀
Записаться на приём можно по номеру +7(472)240-00-40. Для вас подберут удобную дату и время.
Центр семейной медицины «Живоносный Родник» находится по адресу: улица Вокзальная 26А, стр.1
Телеграм: @family_m_center
ВКонтакте: vk.com/csmzr31
Инстаграм: instagram.com/family_m_center
💈Рекламная пауза💈
Мэрия Белгорода опубликовала интересную штуку: интерактивную карту текущего ремонта в городе 🧑🚒
Информацию ежедневно обновляют специалисты нескольких ведомств. На карте можно посмотреть статус дорожных работ, создателя задачи, исполнителя и сроки. Планируется, что в будущем проблемы сюда сможет добавлять и рядовой горожанин.
А если вы заметили неточность — сообщите об этом в свою управу.
Информацию ежедневно обновляют специалисты нескольких ведомств. На карте можно посмотреть статус дорожных работ, создателя задачи, исполнителя и сроки. Планируется, что в будущем проблемы сюда сможет добавлять и рядовой горожанин.
А если вы заметили неточность — сообщите об этом в свою управу.
👍1
Кроме километровых очередей за сахаром на ярмарке на Королёва много всего крутого. И везде много людей.
А значит идея явно пользуется спросом. Надо продолжать!
А значит идея явно пользуется спросом. Надо продолжать!