Про современные подходы к кластеризации текста с помощью больших языковых моделей
На семинаре VK Lab старший программист-разработчик департамента AI VK Антон Земеров разобрал три разных подхода к кластеризации текста на основе LLM. Вы узнаете, какие проблемы они решают и в каких ситуациях их лучше всего использовать.
Опираемся на эти статьи и рекомендуем с ними познакомиться:
— Goal-Driven Explainable Clustering via Language Descriptions: vk.cc/cvqcx0
— ClusterLLM: Large Language Models as a Guide for Text Clustering: vk.cc/cvqcz7
— Large Language Models Enable Few-Shot Clustering: vk.cc/cvqcAH
Смотреть семинар здесь.
На семинаре VK Lab старший программист-разработчик департамента AI VK Антон Земеров разобрал три разных подхода к кластеризации текста на основе LLM. Вы узнаете, какие проблемы они решают и в каких ситуациях их лучше всего использовать.
Опираемся на эти статьи и рекомендуем с ними познакомиться:
— Goal-Driven Explainable Clustering via Language Descriptions: vk.cc/cvqcx0
— ClusterLLM: Large Language Models as a Guide for Text Clustering: vk.cc/cvqcz7
— Large Language Models Enable Few-Shot Clustering: vk.cc/cvqcAH
Смотреть семинар здесь.
❤5🔥5🥴2👍1
Вредные LLM‑советы для непослушных NLP‑разработчиков и их продактов
Ваня Самсонов, руководитель группы прикладных исследований ИИ, и Дима Парпулов, руководитель команды машинного обучения, поделились опытом разработки продуктов c LLM. В итоге получился микс из болей продактов, исповеди разработчиков, юмора, упоротых рифм и советов Капитана Очевидности.
О чем поговорили:
• обоснование собственного претрейна и его развития;
• основные проблемы при переходе на свой претрейн;
• адаптация open source под русскоязычную реальность;
• почему лучше выпустить с ошибками на старте, чем не выпустить вообще;
• как синтетика заменяет армию AI-тренеров.
Видео ищите здесь.
P.s. а всех, кто зарегался на митап команды Mail.ru сегодня, очень ждём!
Ваня Самсонов, руководитель группы прикладных исследований ИИ, и Дима Парпулов, руководитель команды машинного обучения, поделились опытом разработки продуктов c LLM. В итоге получился микс из болей продактов, исповеди разработчиков, юмора, упоротых рифм и советов Капитана Очевидности.
О чем поговорили:
• обоснование собственного претрейна и его развития;
• основные проблемы при переходе на свой претрейн;
• адаптация open source под русскоязычную реальность;
• почему лучше выпустить с ошибками на старте, чем не выпустить вообще;
• как синтетика заменяет армию AI-тренеров.
Видео ищите здесь.
P.s. а всех, кто зарегался на митап команды Mail.ru сегодня, очень ждём!
🔥6❤1👍1
This media is not supported in your browser
VIEW IN TELEGRAM
❤🔥11🔥9❤4
Два часа до старта Data Fest🥳
В 12:00 встречаемся офлайн и онлайн! Трансляция главного зала без смс и регистрации (Recsys и Speech) по ссылке 👉 тут 💃
В 12:00 встречаемся офлайн и онлайн! Трансляция главного зала без смс и регистрации (Recsys и Speech) по ссылке 👉 тут 💃
YouTube
Data Fest 2024, день 1: офлайн в Москве 25 мая в гостях у VK
Открываем официальную программу нашей ежегодной конференции Data Fest 2024!
Первый день стартует в Москве в гостях у VK. На этом стриме вас ждёт онлайн трансляция из главного зала "Атриум":
1. 12:00 — 14:35, RecSys секция часть 1
...обеденный перерыв...…
Первый день стартует в Москве в гостях у VK. На этом стриме вас ждёт онлайн трансляция из главного зала "Атриум":
1. 12:00 — 14:35, RecSys секция часть 1
...обеденный перерыв...…
🔥9🙏3❤2
Привет! Завтра (30 мая) в 17:00 команда Одноклассников зовёт на свою регулярную ридинг группу. Будем разбирать статью разработчика команды прикладных исследований ОК Андрея Аргаткина DenseAttention: No-Compromise Exact All NxN Interactions Algorithm with O(N) Space and Time Complexity.
Андрей расскажет о том, как убрать из стандартного трансформерного блока несколько компонентов, не потеряв в качестве, но выиграв в скорости (даже у flash attention!)
Увидимся в зуме!
Записи прошедших ридинг клубов можете найти в канале.
Андрей расскажет о том, как убрать из стандартного трансформерного блока несколько компонентов, не потеряв в качестве, но выиграв в скорости (даже у flash attention!)
Увидимся в зуме!
Записи прошедших ридинг клубов можете найти в канале.
Zoom Video
Join our Cloud HD Video Meeting
Zoom is the leader in modern enterprise video communications, with an easy, reliable cloud platform for video and audio conferencing, chat, and webinars across mobile, desktop, and room systems. Zoom Rooms is the original software-based conference room solution…
❤6👍3🔥2
Врываемся в июнь с новостями — теперь каждый месяц этот канал будет вести одна из наших ML-команд🥳
Июньские первопроходцы — команда экспериментальных технологий AI VK. Ребята расскажут про себя, свои задачи и поделятся разным полезным.
Познакомимся уже на этой неделе, готовьте вопросы☺️
Июньские первопроходцы — команда экспериментальных технологий AI VK. Ребята расскажут про себя, свои задачи и поделятся разным полезным.
Познакомимся уже на этой неделе, готовьте вопросы☺️
❤20🔥11👍6
Привет!
Меня зовут Илья Алтухов, и я руковожу группой экспериментальных технологий в AI VK.
Сейчас нас в команде 7 человек, выпускники ШАД, МФТИ и ФКН. Мы занимаемся R&D для рекомендательных систем.
Наша цель — смотреть за горизонт и находить новые технологии, а потом затаскивать их в продукт вместе с командами, отвечающими за ML инфраструктуру, рекомендации и поиск. Мы всегда смотрим, как наши разработки можно переиспользовать и где применить среди всех продуктов VK, а затем масштабируем.
Одно из наших направлений — разработка мультимодальных моделей. У нас есть разные типы контента: длинные видео, короткие клипы, статьи. Мы разрабатываем модель, которая будет делать векторные представления контента в едином пространстве. Затем эти представления внедряем в продукт для улучшения рекомендаций, модерации, поиска и тд.
В следующих постах мы с командой расскажем подробнее про результаты наших разработок и подходы, которые мы используем в работе.
Stay tuned! 😎
Меня зовут Илья Алтухов, и я руковожу группой экспериментальных технологий в AI VK.
Сейчас нас в команде 7 человек, выпускники ШАД, МФТИ и ФКН. Мы занимаемся R&D для рекомендательных систем.
Наша цель — смотреть за горизонт и находить новые технологии, а потом затаскивать их в продукт вместе с командами, отвечающими за ML инфраструктуру, рекомендации и поиск. Мы всегда смотрим, как наши разработки можно переиспользовать и где применить среди всех продуктов VK, а затем масштабируем.
Одно из наших направлений — разработка мультимодальных моделей. У нас есть разные типы контента: длинные видео, короткие клипы, статьи. Мы разрабатываем модель, которая будет делать векторные представления контента в едином пространстве. Затем эти представления внедряем в продукт для улучшения рекомендаций, модерации, поиска и тд.
В следующих постах мы с командой расскажем подробнее про результаты наших разработок и подходы, которые мы используем в работе.
Stay tuned! 😎
❤20🔥13👍10🎉3
Претрейн контентного видео-энкодера
Одной из задач разработки мультимодальной модели является разработка эмбеддера видео. Видео — это последовательность кадров, образующая единую сущность. Мы хотим уметь моделировать строгую последовательность этих кадров, максимально эффективно используя вычислительные ресурсы.
Для моделирования кадров есть уже существующие подходы, например: 1D ConvNets и RNN над эмбеддингами кадров, 3D ConvNets над самими кадрами. Если рассмотреть эти подходы в контексте обобщающей способности для получения контентных эмбеддингов и вычислительной стоимости, то:
— 1D ConvNets - имеют слабую обобщающую способность и низкую вычислительную стоимость
— RNN - имеют слабую обобщающую способность и высокую вычислительную стоимость
— 3D ConvNets - имеют сильную обобщающую способность и высокую вычислительную стоимость
Оптимальным решением является трансформерная архитектура, но она, как и любая другая, обладает рядом особенностей - для обеспечения наилучшей сходимости необходима процедура претрейна. Одним из классических методов претрейна трансформеров является MLM, но в случае видео он не применим из-за недискретной природы данных (кадров).
Для решения проблемы недискретности кадров мы решили использовать SOTA подход претрейна из домена акустических моделей: BEST-RQ. Данный подход решает такую особенность входных данных путем отображения их в финитное пространство, используя квантизатор. Для претрейна мы собрали свой датасет, который состоит из 200 млн. видео суммарной длительностью 6 млн. часов и содержащих 20 млрд. токенов (кадров). Из каждого видео кадры сэмплировались 1 кадр/сек. Эмбеддинги кадров были посчитаны с помощью EfficientNet-B0. Рассчет кадров происходил в системе YTSaurus на GPU-MAP операциях, весь обсчет занял 4 дня с использованием 500 Nvidia 1080Ti.
Евгений Астафуров из нашей команды про это решение подробно рассказал на DataFest 2024.
Этот подход показал свою эффектиность и мы уже в стадии разработки новой улучшенной версии, о которой расскажем в одном из следующих постов.
Одной из задач разработки мультимодальной модели является разработка эмбеддера видео. Видео — это последовательность кадров, образующая единую сущность. Мы хотим уметь моделировать строгую последовательность этих кадров, максимально эффективно используя вычислительные ресурсы.
Для моделирования кадров есть уже существующие подходы, например: 1D ConvNets и RNN над эмбеддингами кадров, 3D ConvNets над самими кадрами. Если рассмотреть эти подходы в контексте обобщающей способности для получения контентных эмбеддингов и вычислительной стоимости, то:
— 1D ConvNets - имеют слабую обобщающую способность и низкую вычислительную стоимость
— RNN - имеют слабую обобщающую способность и высокую вычислительную стоимость
— 3D ConvNets - имеют сильную обобщающую способность и высокую вычислительную стоимость
Оптимальным решением является трансформерная архитектура, но она, как и любая другая, обладает рядом особенностей - для обеспечения наилучшей сходимости необходима процедура претрейна. Одним из классических методов претрейна трансформеров является MLM, но в случае видео он не применим из-за недискретной природы данных (кадров).
Для решения проблемы недискретности кадров мы решили использовать SOTA подход претрейна из домена акустических моделей: BEST-RQ. Данный подход решает такую особенность входных данных путем отображения их в финитное пространство, используя квантизатор. Для претрейна мы собрали свой датасет, который состоит из 200 млн. видео суммарной длительностью 6 млн. часов и содержащих 20 млрд. токенов (кадров). Из каждого видео кадры сэмплировались 1 кадр/сек. Эмбеддинги кадров были посчитаны с помощью EfficientNet-B0. Рассчет кадров происходил в системе YTSaurus на GPU-MAP операциях, весь обсчет занял 4 дня с использованием 500 Nvidia 1080Ti.
Евгений Астафуров из нашей команды про это решение подробно рассказал на DataFest 2024.
Этот подход показал свою эффектиность и мы уже в стадии разработки новой улучшенной версии, о которой расскажем в одном из следующих постов.
❤12🔥6👍5🤔1
Айтемный эмбеддер
Мы разрабатываем модель, которая будет создавать векторные представления (эмбеддинги) для айтемов. Сложность состоит в том, что любой айтем содежит много разнородной информации. Например, у видео есть следующие составляющие: видео кадры, произносимый текст, музыка на фоне, текст на самом видео, название, описание, и тд. В итоге мы хотим создать единый эмбеддинг для айтема, который в себе будет содержать всю эту информацию.
Для решения этой задачи существуют разные подходы:
1. Использовать эмбеддинги из предобученных моделей. В этом случае мы получим не удовлетворительное качество из-за сдвига домена и того, что изначально модель обучалась на другую задачу.
2. Использовать supervised подходы при наличии разметки. Но сложность состоит в ограниченности размеченных данных.
3. Использовать unsupervised подходы. В таких подходах требуется много данных и существует сложность в постановке задачи.
Мы используем unsupervised подход, используя текхники contrastive learning. Суть заключается в использовании метода Noise Contrastive Estimation [раз, два] за счет максимации взаимной информации между разными составляющими айтема.
Например, в случае видео мы максимизируем информацию между выходом с видео энкодера, результатом ASR и названием видео. В результате такого обучения — эмбеддинги разных составляющих находятся в общем пространстве. Таким образом, для формирования итогового эмбеддинга айтема мы взвешенно складываем эмбеддинги разных модальностей.
В результате эти эмбеддинги используются для улучшения качества рекомендаций, поиска и модерации. В рекомендациях мы используем эти эмбеддинги в разных задачах. Например, строим ANN индекс для поиска айтемов похожих на позитивы или делаем пользовательских шаг ALS и дальше используем dot-product между пользовательским и айтемным эмбеддингами как фичу в ранжировании.
А про то, как мы используем эмбеддинги в поиске — расскажем в одном из следующих постов.
Мы разрабатываем модель, которая будет создавать векторные представления (эмбеддинги) для айтемов. Сложность состоит в том, что любой айтем содежит много разнородной информации. Например, у видео есть следующие составляющие: видео кадры, произносимый текст, музыка на фоне, текст на самом видео, название, описание, и тд. В итоге мы хотим создать единый эмбеддинг для айтема, который в себе будет содержать всю эту информацию.
Для решения этой задачи существуют разные подходы:
1. Использовать эмбеддинги из предобученных моделей. В этом случае мы получим не удовлетворительное качество из-за сдвига домена и того, что изначально модель обучалась на другую задачу.
2. Использовать supervised подходы при наличии разметки. Но сложность состоит в ограниченности размеченных данных.
3. Использовать unsupervised подходы. В таких подходах требуется много данных и существует сложность в постановке задачи.
Мы используем unsupervised подход, используя текхники contrastive learning. Суть заключается в использовании метода Noise Contrastive Estimation [раз, два] за счет максимации взаимной информации между разными составляющими айтема.
Например, в случае видео мы максимизируем информацию между выходом с видео энкодера, результатом ASR и названием видео. В результате такого обучения — эмбеддинги разных составляющих находятся в общем пространстве. Таким образом, для формирования итогового эмбеддинга айтема мы взвешенно складываем эмбеддинги разных модальностей.
В результате эти эмбеддинги используются для улучшения качества рекомендаций, поиска и модерации. В рекомендациях мы используем эти эмбеддинги в разных задачах. Например, строим ANN индекс для поиска айтемов похожих на позитивы или делаем пользовательских шаг ALS и дальше используем dot-product между пользовательским и айтемным эмбеддингами как фичу в ранжировании.
А про то, как мы используем эмбеддинги в поиске — расскажем в одном из следующих постов.
👍16🔥8❤4🆒4👨💻1
Работа с командой
В этом году я выступал на DataFest 2024 с докладом “Дюжина инструментов работы с командой”. За последние 9 лет работы тимлидом в командах и компаниях разного размера я всегда задавался вопросами: как найти и нанять нужных людей? как сделать так, чтобы люди росли? как повысить эффективность команды? Для ответа на эти вопросы я много читал и экспериментировал: что-то срабатывало, а что-то нет. В результате я решил создать набор практичных советов. О нескольких из них я вкратце расскажу здесь.
1. Звёздная карта
Звёздная карта (или матрица компетенций) — это таблица, в которой по столбцам указаны члены команды, по строкам — компетенции, необходимые для достижения командных целей, а в ячейках — уровень экспертизы. Создав такую матрицу для своей команды, вы сможете выявить сильные и слабые компетенции, а также точки роста. Слабые компетенции — это те, в которых вам нужно начать активно развиваться или нанимать людей, обладающих этими компетенциями, иначе цели не будут достигнуты. Точки роста — это области, в которых стоит развивать отдельных членов команды, имеющих слабую компетенцию, связывая их с теми, у кого эта компетенция сильна.
2. 1-to-1
Самими 1-to-1 уже никого не удивишь. Поэтому я хочу подчеркнуть, как их можно улучшить.
(1) С новыми сотрудниками проводите их не реже 1 раза в неделю первые 1.5 месяца — это качественно улучшит их адаптацию.
(2) Сделайте 1-to-1 регулярными и обязательными. Частая отмена, переносы и нерегулярность обесценивают их, и теряется контакт.
(3) Записывайте всё, что вы обсуждаете и о чём договариваетесь, а на каждом следующем 1-to-1 пересматривайте ранее созданные договорённости. Важно, чтобы 1-to-1 не превратились в бесполезные разговоры.
(4) Руководителям важно говорить о своих ожиданиях. Желательно на каждом 1-to-1 говорить, что вы ждёте от своего подчинённого в следующем периоде, насколько он сейчас соответствует вашим ожиданиям и что он может сделать, чтобы их превзойти.
3. Поиск людей в команду
Уделите особое внимание тексту вакансии. Избегайте общих формулировок. Напишите, чем конкретно будет заниматься сотрудник в первые 3-6 месяцев своей работы, с какими технологиями он будет работать, решая эти задачи. Опишите, как и за счёт чего он сможет вырасти в компании в долгосрочной перспективе. Вот пример вакансии ко мне в команду. Описание вакансии в таком формате повышает качество отклика и конверсию в оффер.
На выступлении я подробнее раскрыл эти вопросы и дал еще 9 других советов. Пишите в комментариях, насколько для вас это полезно и делитесь своим опытом ⤵️
В этом году я выступал на DataFest 2024 с докладом “Дюжина инструментов работы с командой”. За последние 9 лет работы тимлидом в командах и компаниях разного размера я всегда задавался вопросами: как найти и нанять нужных людей? как сделать так, чтобы люди росли? как повысить эффективность команды? Для ответа на эти вопросы я много читал и экспериментировал: что-то срабатывало, а что-то нет. В результате я решил создать набор практичных советов. О нескольких из них я вкратце расскажу здесь.
1. Звёздная карта
Звёздная карта (или матрица компетенций) — это таблица, в которой по столбцам указаны члены команды, по строкам — компетенции, необходимые для достижения командных целей, а в ячейках — уровень экспертизы. Создав такую матрицу для своей команды, вы сможете выявить сильные и слабые компетенции, а также точки роста. Слабые компетенции — это те, в которых вам нужно начать активно развиваться или нанимать людей, обладающих этими компетенциями, иначе цели не будут достигнуты. Точки роста — это области, в которых стоит развивать отдельных членов команды, имеющих слабую компетенцию, связывая их с теми, у кого эта компетенция сильна.
2. 1-to-1
Самими 1-to-1 уже никого не удивишь. Поэтому я хочу подчеркнуть, как их можно улучшить.
(1) С новыми сотрудниками проводите их не реже 1 раза в неделю первые 1.5 месяца — это качественно улучшит их адаптацию.
(2) Сделайте 1-to-1 регулярными и обязательными. Частая отмена, переносы и нерегулярность обесценивают их, и теряется контакт.
(3) Записывайте всё, что вы обсуждаете и о чём договариваетесь, а на каждом следующем 1-to-1 пересматривайте ранее созданные договорённости. Важно, чтобы 1-to-1 не превратились в бесполезные разговоры.
(4) Руководителям важно говорить о своих ожиданиях. Желательно на каждом 1-to-1 говорить, что вы ждёте от своего подчинённого в следующем периоде, насколько он сейчас соответствует вашим ожиданиям и что он может сделать, чтобы их превзойти.
3. Поиск людей в команду
Уделите особое внимание тексту вакансии. Избегайте общих формулировок. Напишите, чем конкретно будет заниматься сотрудник в первые 3-6 месяцев своей работы, с какими технологиями он будет работать, решая эти задачи. Опишите, как и за счёт чего он сможет вырасти в компании в долгосрочной перспективе. Вот пример вакансии ко мне в команду. Описание вакансии в таком формате повышает качество отклика и конверсию в оффер.
На выступлении я подробнее раскрыл эти вопросы и дал еще 9 других советов. Пишите в комментариях, насколько для вас это полезно и делитесь своим опытом ⤵️
VK Видео
Дюжина инструментов работы с командой / Илья Алтухов (AI VK)
Data Fest 2024. Спикер — Илья Алтухов, руководитель группы в отделе рекомендаций в AI VK.
🔥14👍7✍3❤2
Новая встреча ридинг группы ОК уже завтра🔥
(Врываемся в эфир, пока команда готовит новый полезный контент)
P.S. Записи прошедших ридинг клубов можете найти в канале.
Бронируйте время в календарях и подключайтесь завтра!
(Врываемся в эфир, пока команда готовит новый полезный контент)
27 июня в 16:00 пройдет очередная ридинг группа ОК.
Андрей Кузнецов, ML-директор OK, расскажет про паттерны проектирования агентов, основанных на больших моделях.
Подготовиться можно по статье: Agent design pattern catalogue: a collection of architectural patterns for foundation model based agents.
Подключиться к зуму можно тут📍
Идентификатор конференции: 776 7298 2668
Код доступа: dsrg
P.S. Записи прошедших ридинг клубов можете найти в канале.
Бронируйте время в календарях и подключайтесь завтра!
❤6🔥3🆒1
Эмбеддинги в поиске
В этом посте расскажем, как для задачи улучшения поиска мы применяли наши наработки с Айтемным Эмбеддером, о которых уже говорили выше.
Базовая схема поисковой системы состоит из двух основных компонентов:
(1) retriever - отбирает сотни или тысячи кандидатов из всего корпуса документов,
(2) ranker - ранжирует документы по релевантности для заданного поискового запроса от пользователя. Для улучшения качества ранжирования мы разрабатываем новые фичи на основе нейронных сетей, которые понимают смысл контента и поискового запроса.
Верхнеуровнево наше решение больше всего похоже на подход Dual-Tower Models (DSSM-like) [раз, два]. В общем случае двухбашенные модели включают две нейронные сети: одну для представления запросов, другую — для представления айтемов. Эти модели обучаются таким образом, чтобы векторы запросов и документов были близки друг к другу для релевантных пар. Такой подход хорошо масштабируется и подходит для любых модальностей, однако не может учитывать сложные взаимосвязи между парами query-item и требователен к качеству данных.
В нашем подходе используются 3 башни: для запроса, текстовой (названия и описания) и визуальной информации видео. Используя метод Noise Contrastive Estimation, мы максимизируем взаимную информацию между этими тремя сущностями. В результате такого обучения эмбеддинги поискового запроса и айтемов (у названия+описания свой эмбеддинг, у видео свой) находятся в одном пространстве, а косинусное расстояние между ними является сильной фичей для задачи ранжирования.
В этом посте расскажем, как для задачи улучшения поиска мы применяли наши наработки с Айтемным Эмбеддером, о которых уже говорили выше.
Базовая схема поисковой системы состоит из двух основных компонентов:
(1) retriever - отбирает сотни или тысячи кандидатов из всего корпуса документов,
(2) ranker - ранжирует документы по релевантности для заданного поискового запроса от пользователя. Для улучшения качества ранжирования мы разрабатываем новые фичи на основе нейронных сетей, которые понимают смысл контента и поискового запроса.
Верхнеуровнево наше решение больше всего похоже на подход Dual-Tower Models (DSSM-like) [раз, два]. В общем случае двухбашенные модели включают две нейронные сети: одну для представления запросов, другую — для представления айтемов. Эти модели обучаются таким образом, чтобы векторы запросов и документов были близки друг к другу для релевантных пар. Такой подход хорошо масштабируется и подходит для любых модальностей, однако не может учитывать сложные взаимосвязи между парами query-item и требователен к качеству данных.
В нашем подходе используются 3 башни: для запроса, текстовой (названия и описания) и визуальной информации видео. Используя метод Noise Contrastive Estimation, мы максимизируем взаимную информацию между этими тремя сущностями. В результате такого обучения эмбеддинги поискового запроса и айтемов (у названия+описания свой эмбеддинг, у видео свой) находятся в одном пространстве, а косинусное расстояние между ними является сильной фичей для задачи ранжирования.
🔥12👍6🆒6✍1
Arxiv digest
Привет! Завершаем посты нашей команды дайджестом свежих статей.
1. Modeling User Retention through Generative Flow Networks [link]
Статья от Kuaishou про то, как использовали Genertive Flow Networks реализовали подход GFN4Retention для моделирования ретеншена пользователей. На онлайне в АБ-эксперименте удалось вырастить next-day retention на +0.069%.
2. Survey for Landing Generative AI in Social and E-commerce Recsys – the Industry Perspectives [link]
Большой обзор на использование GenAI для рекомендаций.
3. Amplify Graph Learning for Recommendation via Sparsity Completion [link]
Предложили метод AGL-SC, в котором с помощью матричной факторизации заполняют пропущенные связи в графе взаимодействий.
4. RAVEN: Multitask Retrieval Augmented Vision-Language Learning [link]
Статья от AWS, в которой улучшают VLM (Vision Language Model) с помощью RAG (Retrieval-Augmented Generation).
5. Efficient Document Ranking with Learnable Late Interactions [link]
Статья от Google, описали модель LITE (learnable late-interaction model) с обучаемым поздним связыванием для решения задачи релевантности query-document на основе двухбашенной архитектуры. По сравнению с dot-product nDCG вырос на 0.02-0.08, на разных датасетах и превзошел ColBERT.
6. Hyperbolic Knowledge Transfer in Cross-Domain Recommendation System [link]
Статья от Baidu Inc., предлагают новый метод Hyperboloic Contrastive Learning (HCTS). Основная идея в том, что переводят эмбеддинги разных доменов из евклидова пространства в гиперболическое многообразие и поверх этого делают contrastive learning. Таким образом, решают проблему разреженности и длинного хвоста в распределении данных.
7. Meta-experiments: Improving experimentation through experimentation [link]
Статья от Booking, говорят о важности проводить АБ-тесты над самими АБ-тестами для улучшения АБ-тестов. 🤷♂️
8. Robust Interaction-based Relevance Modeling for Online
E-Commerce and LLM-based Retrieval [link]
Статья от alibaba, сделали оптимизации (за счет динамической длины представлений) для ускорения инференса и предлагают метод обучения Contrastive Adversarial Training (CAT), в котором к BCE (Binary Cross Entropy) еще накидывают адверсариальный шум и обучают с дропаутом токенов (сближают эмбеддинги при разных вариантах дропаутов).
9. Effects of Using Synthetic Data on Deep Recommender Models’ Performance [link]
Статья от Huawei про то, как с помощью синтетических данных исправить несбалансированность данных для задачи рекомендаций. На оффлайне показали рост AUC.
________
С вами была группа экспериментальных технологий 😎
Спасибо за ваши реакции и вовлечённость.
А мы передаем эстафету новой команде, о которой вы узнаете совсем скоро в новых постах!
Привет! Завершаем посты нашей команды дайджестом свежих статей.
1. Modeling User Retention through Generative Flow Networks [link]
Статья от Kuaishou про то, как использовали Genertive Flow Networks реализовали подход GFN4Retention для моделирования ретеншена пользователей. На онлайне в АБ-эксперименте удалось вырастить next-day retention на +0.069%.
2. Survey for Landing Generative AI in Social and E-commerce Recsys – the Industry Perspectives [link]
Большой обзор на использование GenAI для рекомендаций.
3. Amplify Graph Learning for Recommendation via Sparsity Completion [link]
Предложили метод AGL-SC, в котором с помощью матричной факторизации заполняют пропущенные связи в графе взаимодействий.
4. RAVEN: Multitask Retrieval Augmented Vision-Language Learning [link]
Статья от AWS, в которой улучшают VLM (Vision Language Model) с помощью RAG (Retrieval-Augmented Generation).
5. Efficient Document Ranking with Learnable Late Interactions [link]
Статья от Google, описали модель LITE (learnable late-interaction model) с обучаемым поздним связыванием для решения задачи релевантности query-document на основе двухбашенной архитектуры. По сравнению с dot-product nDCG вырос на 0.02-0.08, на разных датасетах и превзошел ColBERT.
6. Hyperbolic Knowledge Transfer in Cross-Domain Recommendation System [link]
Статья от Baidu Inc., предлагают новый метод Hyperboloic Contrastive Learning (HCTS). Основная идея в том, что переводят эмбеддинги разных доменов из евклидова пространства в гиперболическое многообразие и поверх этого делают contrastive learning. Таким образом, решают проблему разреженности и длинного хвоста в распределении данных.
7. Meta-experiments: Improving experimentation through experimentation [link]
Статья от Booking, говорят о важности проводить АБ-тесты над самими АБ-тестами для улучшения АБ-тестов. 🤷♂️
8. Robust Interaction-based Relevance Modeling for Online
E-Commerce and LLM-based Retrieval [link]
Статья от alibaba, сделали оптимизации (за счет динамической длины представлений) для ускорения инференса и предлагают метод обучения Contrastive Adversarial Training (CAT), в котором к BCE (Binary Cross Entropy) еще накидывают адверсариальный шум и обучают с дропаутом токенов (сближают эмбеддинги при разных вариантах дропаутов).
9. Effects of Using Synthetic Data on Deep Recommender Models’ Performance [link]
Статья от Huawei про то, как с помощью синтетических данных исправить несбалансированность данных для задачи рекомендаций. На оффлайне показали рост AUC.
________
С вами была группа экспериментальных технологий 😎
Спасибо за ваши реакции и вовлечённость.
А мы передаем эстафету новой команде, о которой вы узнаете совсем скоро в новых постах!
🔥12❤6👍4🎉1
Всем привет! На связи ML-команда Mail.ru. Меня зовут Дима Меркушов, я руковожу нашей командой и предлагаю провести этот месяц вместе с нами в хабе AI VK 😎
Все наши сервисы, включая Облако, Заметки, Календарь и ряд новых продуктов, построены с использованием машинного обучения и создают для нашей команды большие возможности обкатки моделек и технологий.
Наша North Star цель — улучшать user-experience и положительно влиять на метрики сервисов, при этом сохраняя наш модельный стек на актуальном sota-уровне.
В этой серии постов более подробно поговорим о том, как это проецируется на такие стримы, как классический NLP и LLM, CV, MLE и старый-добрый табличный ML. А ещё обязательно расскажем, в чём именно проявляется специфика продуктовой составляющей нашей команды.
Рады знакомству! 🤝
Пишите в комментариях, про какие из наших сервисов и технологий вам бы хотелось узнать больше – мы расставим акценты и подробно раскроем каждую тему.
Для начала напомню, что экосистема Mail.ru — уже давно не только про Почту: мы развиваем целый продуктивити-сет сервисов для работы, учёбы и жизни, которые помогают пользователям сосредоточиться на самом важном.
Все наши сервисы, включая Облако, Заметки, Календарь и ряд новых продуктов, построены с использованием машинного обучения и создают для нашей команды большие возможности обкатки моделек и технологий.
Наша North Star цель — улучшать user-experience и положительно влиять на метрики сервисов, при этом сохраняя наш модельный стек на актуальном sota-уровне.
В этой серии постов более подробно поговорим о том, как это проецируется на такие стримы, как классический NLP и LLM, CV, MLE и старый-добрый табличный ML. А ещё обязательно расскажем, в чём именно проявляется специфика продуктовой составляющей нашей команды.
Рады знакомству! 🤝
Пишите в комментариях, про какие из наших сервисов и технологий вам бы хотелось узнать больше – мы расставим акценты и подробно раскроем каждую тему.
🔥20👍6❤5😁1🤝1
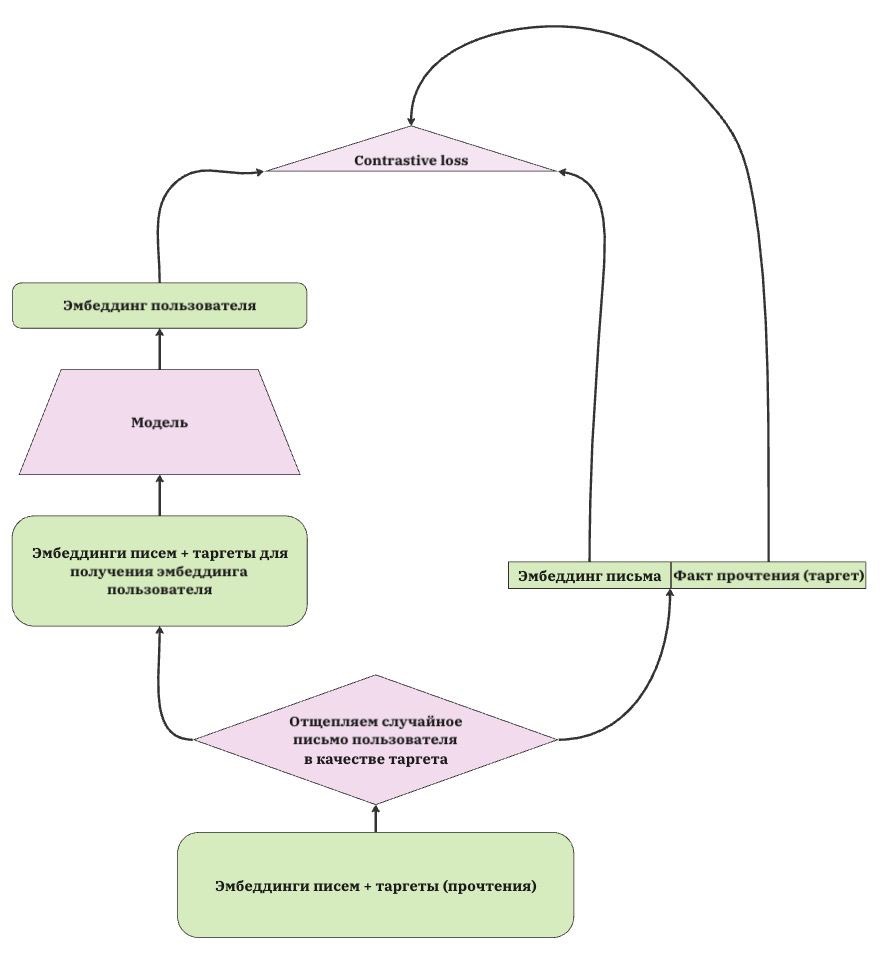
Сегодня расскажем о персональном эмбеддинге пользователя, и как мы его строили.
Какую проблему решали? В рассылках скапливается огромное число писем, среди которых легко пропустить интересное письмо. Персональный эмбеддинг пользователя призван решить эту проблему и подсветить такие письма. Но область применимости этого эмбеддинга намного шире)
Обучение модели начинается с выбора метрик. Из очевидных: классификация читаемых рассылок, uniformity. Но не стали останавливаться на классике и завели:
• sex/age классификация
• sameUser - эмбеддинги принадлежат одному пользователю или разным
• sensitivity к прочтениям – как меняется эмбеддинг пользователя, если изменить метку у письма или группы писем.
Как учили модель эмбеддинга пользователя? На вход трансформеру подаём последовательность векторов, состоящих из эмбеддинга письма и метки 1/0 (прочитано / не прочитано). Учим на контрастив лосс: прочитанное письмо должно быть близко к эмбеддингу пользователя, непрочитанное – наоборот.
Далее подбираем порог для близости эмбеддингов и на потоке считаем косинусное расстояние между эмбеддингом письма и эмбеддингом пользователя.
Косинус выглядит хорошим бейзлайном, но у него есть ряд проблем:
• Геометрия – история рассылок образовала конус с осью в PersEmb. При использовании общего порога – у одного пользователя или все рассылки попадают в раствор или ни одного.
• Косинус плохо справляется с мало читающими – нужно учить скоринговую функцию.
После доработки нашего бейзлайна получилась следующая система: эмбеддинг пользователя учится как и раньше, в качестве меры близости – используем скоринговую функцию, которая на вход принимает не только эмбеддинги пользователя и письма, но и другие статистики. И вот уже год система запущена на всех читающих пользователях без исключений 🦾
Какую проблему решали? В рассылках скапливается огромное число писем, среди которых легко пропустить интересное письмо. Персональный эмбеддинг пользователя призван решить эту проблему и подсветить такие письма. Но область применимости этого эмбеддинга намного шире)
Обучение модели начинается с выбора метрик. Из очевидных: классификация читаемых рассылок, uniformity. Но не стали останавливаться на классике и завели:
• sex/age классификация
• sameUser - эмбеддинги принадлежат одному пользователю или разным
• sensitivity к прочтениям – как меняется эмбеддинг пользователя, если изменить метку у письма или группы писем.
Как учили модель эмбеддинга пользователя? На вход трансформеру подаём последовательность векторов, состоящих из эмбеддинга письма и метки 1/0 (прочитано / не прочитано). Учим на контрастив лосс: прочитанное письмо должно быть близко к эмбеддингу пользователя, непрочитанное – наоборот.
Далее подбираем порог для близости эмбеддингов и на потоке считаем косинусное расстояние между эмбеддингом письма и эмбеддингом пользователя.
Косинус выглядит хорошим бейзлайном, но у него есть ряд проблем:
• Геометрия – история рассылок образовала конус с осью в PersEmb. При использовании общего порога – у одного пользователя или все рассылки попадают в раствор или ни одного.
• Косинус плохо справляется с мало читающими – нужно учить скоринговую функцию.
После доработки нашего бейзлайна получилась следующая система: эмбеддинг пользователя учится как и раньше, в качестве меры близости – используем скоринговую функцию, которая на вход принимает не только эмбеддинги пользователя и письма, но и другие статистики. И вот уже год система запущена на всех читающих пользователях без исключений 🦾
🔥14👍8⚡3❤1👏1
Discovery в ML
Меня зовут Настя Чумик, я продакт в команде сервисов Календарь, Заметки. Сегодня я расскажу, как в большинстве продуктовых команд Mail.ru происходит процесс Дискавери в ML.
Обычно мы либо исследуем конкурентную среду/ перенимаем опыт, либо генерим идеальные решения с чистого листа. Как правило для всех фичей, где есть какая-то «магия», может быть применим ML, и я сразу думаю, какие задачи он на самом деле может помочь нам решить. Как только идея зафиксирована – ловлю коллег из ML-команды в офисе (мы любим оффлайн) или захожу к ним в личку, спрашиваю про наши возможности. Сейчас пилотируем процесс AIFirst, в рамках которого ребята из ML становятся неотъемлемой частью продуктовой команды уже на этапе генерации идей.
Итого сначала нужно проверить реальность и оценить сложность.
Если задача реалистичная, она остаётся в беклоге решения, если нет — решение мы в принципе не рассматриваем. Оцениваем через скоринг беклога по оценке влияния, сложности и уверенности. Чтобы оценить влияние – делаем различные качественные (для подтверждения решения проблемы выбранным способом) и количественные исследования – метод напрямую зависит от задачи.
По нашему опыту качество проработки ML в продуктах растет не только за счет экспертизы в SOTA, но и с развитием ML-насмотренности у product-менеджеров. Так, например, мы активно используем удобный инструмент для обкатки идей на основе GPT-моделей на стороне продукта без участия ML-разработчиков.
Итак, магическая задача оценена и высоко приоритизирована в беклоге, мы начинаем этап декомпозиции. Здесь совместно думаем, как максимально упростить решение и проверить гипотезу на минимальных ресурсах/fakedoors. Определяем метрики успешности, сроки и уже после – идём в реализацию. Фактическое влияние на метрики определяем через AБ-тестирование в нашей внутренней системе. Заранее подготавливаем дизайн эксперимента и после его окончания смотрим, достигли ли мы ожидаемых результатов и нет ли каких-то еще неожиданных влияний (негативных или позитивных), о которых мы не подумали.
Более подробно про этапы Дискавери и Деливери ML в продукте можно почитать тут и тут на примере любимой пользователями фичи по добавлению событий из писем.
Меня зовут Настя Чумик, я продакт в команде сервисов Календарь, Заметки. Сегодня я расскажу, как в большинстве продуктовых команд Mail.ru происходит процесс Дискавери в ML.
Обычно мы либо исследуем конкурентную среду/ перенимаем опыт, либо генерим идеальные решения с чистого листа. Как правило для всех фичей, где есть какая-то «магия», может быть применим ML, и я сразу думаю, какие задачи он на самом деле может помочь нам решить. Как только идея зафиксирована – ловлю коллег из ML-команды в офисе (мы любим оффлайн) или захожу к ним в личку, спрашиваю про наши возможности. Сейчас пилотируем процесс AIFirst, в рамках которого ребята из ML становятся неотъемлемой частью продуктовой команды уже на этапе генерации идей.
Итого сначала нужно проверить реальность и оценить сложность.
Если задача реалистичная, она остаётся в беклоге решения, если нет — решение мы в принципе не рассматриваем. Оцениваем через скоринг беклога по оценке влияния, сложности и уверенности. Чтобы оценить влияние – делаем различные качественные (для подтверждения решения проблемы выбранным способом) и количественные исследования – метод напрямую зависит от задачи.
По нашему опыту качество проработки ML в продуктах растет не только за счет экспертизы в SOTA, но и с развитием ML-насмотренности у product-менеджеров. Так, например, мы активно используем удобный инструмент для обкатки идей на основе GPT-моделей на стороне продукта без участия ML-разработчиков.
Итак, магическая задача оценена и высоко приоритизирована в беклоге, мы начинаем этап декомпозиции. Здесь совместно думаем, как максимально упростить решение и проверить гипотезу на минимальных ресурсах/fakedoors. Определяем метрики успешности, сроки и уже после – идём в реализацию. Фактическое влияние на метрики определяем через AБ-тестирование в нашей внутренней системе. Заранее подготавливаем дизайн эксперимента и после его окончания смотрим, достигли ли мы ожидаемых результатов и нет ли каких-то еще неожиданных влияний (негативных или позитивных), о которых мы не подумали.
Более подробно про этапы Дискавери и Деливери ML в продукте можно почитать тут и тут на примере любимой пользователями фичи по добавлению событий из писем.
🔥13👍9😁6👏1
Сервисы для инференса ML-моделей
С увеличением количества математических моделей в задачах Почты появилась необходимость в создании отдельного сервиса, который возьмёт на себя весь сопутствующий функционал — получение запроса, балансировка нагрузки, работа с моделями: подгрузка, обновление, а также непосредственно инференс моделей как на CPU, так и на GPU.
Таким сервисом стал Mlapi - сервис универсального инференса математических моделей. На данный момент поддерживаются модели: torch, fasttext.
Клиенты общаются с сервисом посредством GRPC, но для оптимальной работы с GPU необходимо обеспечить доступ к ресурсу только одному обработчику в единицу времени. С этой целью реализована асинхронная схема работы — заранее создаётся пул обработчиков, привязанных к выделенному ресурсу (GPU/CPU), читающих задания из асинхронной очереди.
Поток GRPC получает запрос от клиента, создаёт задачу на исполнение (а также элемент синхронизации condition variable), вставляет задачу в асинхронную очередь и встаёт на ожидание. Поток-обработчик получает задачу, выполняет инференс нужной модели и через механизм нотификации сообщает GRPC-потоку, что данные готовы. Остаётся вернуть ответ обратно клиенту.
Благодаря такой схеме, сервис обеспечивает отличную отказоустойчивость и эффективно использует ресурсы GPU — количество успешно выполненных запросов превышает 99.999%, обрабатывая при этом более 5 млн. запросов в минуту, cреднее время запроса составляет 5 мсек и эффективно использует ресурсы GPU — средняя загрузка GPU превышает 80%.
В случае работы с более тяжелыми LLM-моделями используется другой сервис инференса — gptcore, реализованный на базе библиотеки llama.cpp.
Так как время выполнения генеративных моделей зависит от размера входящего запроса, сервис реализует взаимодействие с клиентами посредством внешней очереди. Приём запросов осуществляется через очередь redis cluster queue, чем достигается отсутствие необходимости в балансировщике — каждый инстанс сервиса сам получает задание, запускает процесс инференса входящего запроса и по мере получения сгенерированного текста посредством механик Publish/Subscibe (тот же redis) публикует в канал готовые токены.
Оба сервиса написаны на C++, как и другие наши сервисы запускаются в k8s.
Напишите в комментариях: как решается проблема реализации инференса на GPU в ваших сервисах в условиях высокой нагрузки?
Привет! На связи Сергей Савельев из команды Антиспама Почты Mail.ru. Сегодня я расскажу вам про наши решения, связанные с realtime-инференсом ML-моделей.
С увеличением количества математических моделей в задачах Почты появилась необходимость в создании отдельного сервиса, который возьмёт на себя весь сопутствующий функционал — получение запроса, балансировка нагрузки, работа с моделями: подгрузка, обновление, а также непосредственно инференс моделей как на CPU, так и на GPU.
Таким сервисом стал Mlapi - сервис универсального инференса математических моделей. На данный момент поддерживаются модели: torch, fasttext.
Клиенты общаются с сервисом посредством GRPC, но для оптимальной работы с GPU необходимо обеспечить доступ к ресурсу только одному обработчику в единицу времени. С этой целью реализована асинхронная схема работы — заранее создаётся пул обработчиков, привязанных к выделенному ресурсу (GPU/CPU), читающих задания из асинхронной очереди.
Поток GRPC получает запрос от клиента, создаёт задачу на исполнение (а также элемент синхронизации condition variable), вставляет задачу в асинхронную очередь и встаёт на ожидание. Поток-обработчик получает задачу, выполняет инференс нужной модели и через механизм нотификации сообщает GRPC-потоку, что данные готовы. Остаётся вернуть ответ обратно клиенту.
Благодаря такой схеме, сервис обеспечивает отличную отказоустойчивость и эффективно использует ресурсы GPU — количество успешно выполненных запросов превышает 99.999%, обрабатывая при этом более 5 млн. запросов в минуту, cреднее время запроса составляет 5 мсек и эффективно использует ресурсы GPU — средняя загрузка GPU превышает 80%.
В случае работы с более тяжелыми LLM-моделями используется другой сервис инференса — gptcore, реализованный на базе библиотеки llama.cpp.
Так как время выполнения генеративных моделей зависит от размера входящего запроса, сервис реализует взаимодействие с клиентами посредством внешней очереди. Приём запросов осуществляется через очередь redis cluster queue, чем достигается отсутствие необходимости в балансировщике — каждый инстанс сервиса сам получает задание, запускает процесс инференса входящего запроса и по мере получения сгенерированного текста посредством механик Publish/Subscibe (тот же redis) публикует в канал готовые токены.
Оба сервиса написаны на C++, как и другие наши сервисы запускаются в k8s.
Напишите в комментариях: как решается проблема реализации инференса на GPU в ваших сервисах в условиях высокой нагрузки?
👍12🔥12👏7👌1
Same-User: NSP для нетекстовых задач
Для анализа действий пользователя в Почте мы применяем поведенческие эмбэддинги. О том, как устроено их обучение, мы рассказывали на прошлогоднем HighLoad++, а в этом посте хочется углубиться в одну частную деталь и рассказать как мы оценивали эмбэддинг пользователя на extrinsic-задаче Next Sentence Prediction (NSP) или, как мы называем ее в команде, Same-User.
Выборка для Same-User состоит из пар (L, R), где L и R — это поведенческие эмбэддинги, полученные моделью (например, трансформер). Same-User – это задача бинарной классификации. Позитивный класс состоит из пар эмбэддингов одного и того же пользователя, а негативный класс — из пар эмбэддингов разных пользователей. Идея проста: обычно пользователь имеет устойчивые паттерны поведения, поэтому эмбэддинги одного пользователя должны быть более похожи, чем эмбэддинги от разных.
Алгоритм для выборки выглядит так:
1. Берем цепочку действий пользователя X за дату T.
2. Разделяем цепочку на две части.
3. Из двух подцепочек получаем пару эмбэддингов (L, R) — это позитивная пара.
4. Чтобы получить негативные пары, перемешиваем случайным образом L и R.
В самом простом варианте код на PySpark будет повторять шаги 1-4. В пункте 4, случайное формирование пар реализовано за счет предварительного перемешивания всех строк в SparkDataFrame, а затем объединения (join) по специальному столбцу, который получили через функцию MONOTONICALLY_INCREASING_ID().
Отметим, что мы решили «резать» цепочку не ровно посередине, а в случайном месте, иначе классификатор легко переобучается: в позитивном классе обе подцепочки имеют равную длину, а в негативном — разную. Если длина исходной цепочки D, то разрез проходил в интервале [0.35 × D, 0.65 × D]; значения 0.35 и 0.65 необходимо подбирать под ваши данные. Теперь в позитивном и негативных классах подцепочки были разных длин, и можно было смело считать ROCAUC. Получилось 97%. Переобучение уменьшилось, но пристальное изучение данных выявило еще одну проблему. Наш негативный класс оказался «слишком простым» для классификатора: из-за склеивания в пары абсолютно случайных подцепочек почти всегда эти подцепочки были настолько разные, что классификатору ничего не стоило их различить.
Первая идея усложнения такая: после формирования случайных пар оставлять только те, в которых есть хотя бы N общих действий (N=1). Этот подход очень легко реализовать в PySpark, но хочется его как-то обобщить. В итоге мы стали оставлять случайные пары подцепочек, которые «близки» (но не сильно) по расстоянию Левенштейна (LevDist). Смысл такой: ранее в пары складывались очень разные цепочки, и LevDist между ними было близко к 1 (мы нормализовали расстояние максимумом из длин входных цепочек), поэтому мы решили, что необходимо оставлять только те пары, в которых LevDist < MAX_LEV_DIST < 1. В нашем случае мы выбрали MAX_LEV_DIST равным 0.85, но здесь многое зависит от ваших данных.
Для пользователей PySpark есть находка, которую мы сделали, когда задумались как считать расстояние Левенштейна. В PySpark есть встроенная функция LEVENSHTEIN(s1, s2), которая работает в разы быстрее чем самописные UDF на Python. Но есть одна проблема: эта функция умеет считать расстояние только между строками, а у нас цепочки действий. Решено было обойти это ограничение следующим образом: мы назначили каждому уникальному действию в нашем словаре (размер ~1K) уникальный символ из Unicode. Теперь цепочки действий можно было представить в виде строк. После описанного выше отбора пар цепочек мы получили ROCAUC ∈ [0.7, 0.9], в зависимости от модели эмбэддинга.
Выводы, которые полезно учесть:
> Ограничивать минимальный размер исходной цепочки, которую вы будете разрезать. На слишком коротких цепочках задача будет решаться плохо, так как классификатор не может извлечь ничего полезного из последовательности, в которой всего 2 или 3 действия.
> Вместо расстояния Левенштейна мы рассматривали другие меры сходства текстов. В том числе были варианты BLEU и ROUGE, но по итогу для простоты остановились на расстоянии Левенштейна.
Для анализа действий пользователя в Почте мы применяем поведенческие эмбэддинги. О том, как устроено их обучение, мы рассказывали на прошлогоднем HighLoad++, а в этом посте хочется углубиться в одну частную деталь и рассказать как мы оценивали эмбэддинг пользователя на extrinsic-задаче Next Sentence Prediction (NSP) или, как мы называем ее в команде, Same-User.
Выборка для Same-User состоит из пар (L, R), где L и R — это поведенческие эмбэддинги, полученные моделью (например, трансформер). Same-User – это задача бинарной классификации. Позитивный класс состоит из пар эмбэддингов одного и того же пользователя, а негативный класс — из пар эмбэддингов разных пользователей. Идея проста: обычно пользователь имеет устойчивые паттерны поведения, поэтому эмбэддинги одного пользователя должны быть более похожи, чем эмбэддинги от разных.
Алгоритм для выборки выглядит так:
1. Берем цепочку действий пользователя X за дату T.
2. Разделяем цепочку на две части.
3. Из двух подцепочек получаем пару эмбэддингов (L, R) — это позитивная пара.
4. Чтобы получить негативные пары, перемешиваем случайным образом L и R.
В самом простом варианте код на PySpark будет повторять шаги 1-4. В пункте 4, случайное формирование пар реализовано за счет предварительного перемешивания всех строк в SparkDataFrame, а затем объединения (join) по специальному столбцу, который получили через функцию MONOTONICALLY_INCREASING_ID().
Отметим, что мы решили «резать» цепочку не ровно посередине, а в случайном месте, иначе классификатор легко переобучается: в позитивном классе обе подцепочки имеют равную длину, а в негативном — разную. Если длина исходной цепочки D, то разрез проходил в интервале [0.35 × D, 0.65 × D]; значения 0.35 и 0.65 необходимо подбирать под ваши данные. Теперь в позитивном и негативных классах подцепочки были разных длин, и можно было смело считать ROCAUC. Получилось 97%. Переобучение уменьшилось, но пристальное изучение данных выявило еще одну проблему. Наш негативный класс оказался «слишком простым» для классификатора: из-за склеивания в пары абсолютно случайных подцепочек почти всегда эти подцепочки были настолько разные, что классификатору ничего не стоило их различить.
Первая идея усложнения такая: после формирования случайных пар оставлять только те, в которых есть хотя бы N общих действий (N=1). Этот подход очень легко реализовать в PySpark, но хочется его как-то обобщить. В итоге мы стали оставлять случайные пары подцепочек, которые «близки» (но не сильно) по расстоянию Левенштейна (LevDist). Смысл такой: ранее в пары складывались очень разные цепочки, и LevDist между ними было близко к 1 (мы нормализовали расстояние максимумом из длин входных цепочек), поэтому мы решили, что необходимо оставлять только те пары, в которых LevDist < MAX_LEV_DIST < 1. В нашем случае мы выбрали MAX_LEV_DIST равным 0.85, но здесь многое зависит от ваших данных.
Для пользователей PySpark есть находка, которую мы сделали, когда задумались как считать расстояние Левенштейна. В PySpark есть встроенная функция LEVENSHTEIN(s1, s2), которая работает в разы быстрее чем самописные UDF на Python. Но есть одна проблема: эта функция умеет считать расстояние только между строками, а у нас цепочки действий. Решено было обойти это ограничение следующим образом: мы назначили каждому уникальному действию в нашем словаре (размер ~1K) уникальный символ из Unicode. Теперь цепочки действий можно было представить в виде строк. После описанного выше отбора пар цепочек мы получили ROCAUC ∈ [0.7, 0.9], в зависимости от модели эмбэддинга.
Выводы, которые полезно учесть:
> Ограничивать минимальный размер исходной цепочки, которую вы будете разрезать. На слишком коротких цепочках задача будет решаться плохо, так как классификатор не может извлечь ничего полезного из последовательности, в которой всего 2 или 3 действия.
> Вместо расстояния Левенштейна мы рассматривали другие меры сходства текстов. В том числе были варианты BLEU и ROUGE, но по итогу для простоты остановились на расстоянии Левенштейна.
🔥9👍5❤4✍2